DeepWiki 一个常用 RAG 应用的开发流程
上一篇文章:大模型应用开发必需了解的基本概念 分享了关于 LLM 大模型应用开发的一些基础知识,本文乘热打铁,借助一个真实的大模型应用来分析下其中的流程
deepwiki 介绍
这里我们还是以 deepwiki-open为例进行分析。

通过这个截图可以知道它的主要功能:一键把任意 GitHub/GitLab/Bitbucket 仓库生成“可浏览的交互式 Wiki”
- 支持 RAG 的问答,根据 repo 的现有内容进行问答。
- 支持多种模型(Google Gemini、OpenAI、OpenRouter、Azure OpenAI、本地 Ollama等)
- 支持 DeepResearch:多轮研究流程,自动迭代直至给出结构化结论(适合复杂问题)
使用
要使用也很简单,我们用一个兼容 openai 的 key 就可以使用了。
在 .env 里配置下相关环境变量:
1 | |
同时我们在 generator.json 里为 openai 新增一个你所使用的模型:

这样就可以在页面上选择这个模型了。

同时我们还需要再 embedder.json 配置一个 embedding 模型,这个你的 LLM 提供商也会提供:


注意这里的 batch_size 需要修改为模型支持的大小
然后我们便可以填入一个 repo 地址,系统会自动生成 wiki。
流程
官方提供了一个流程图如下:
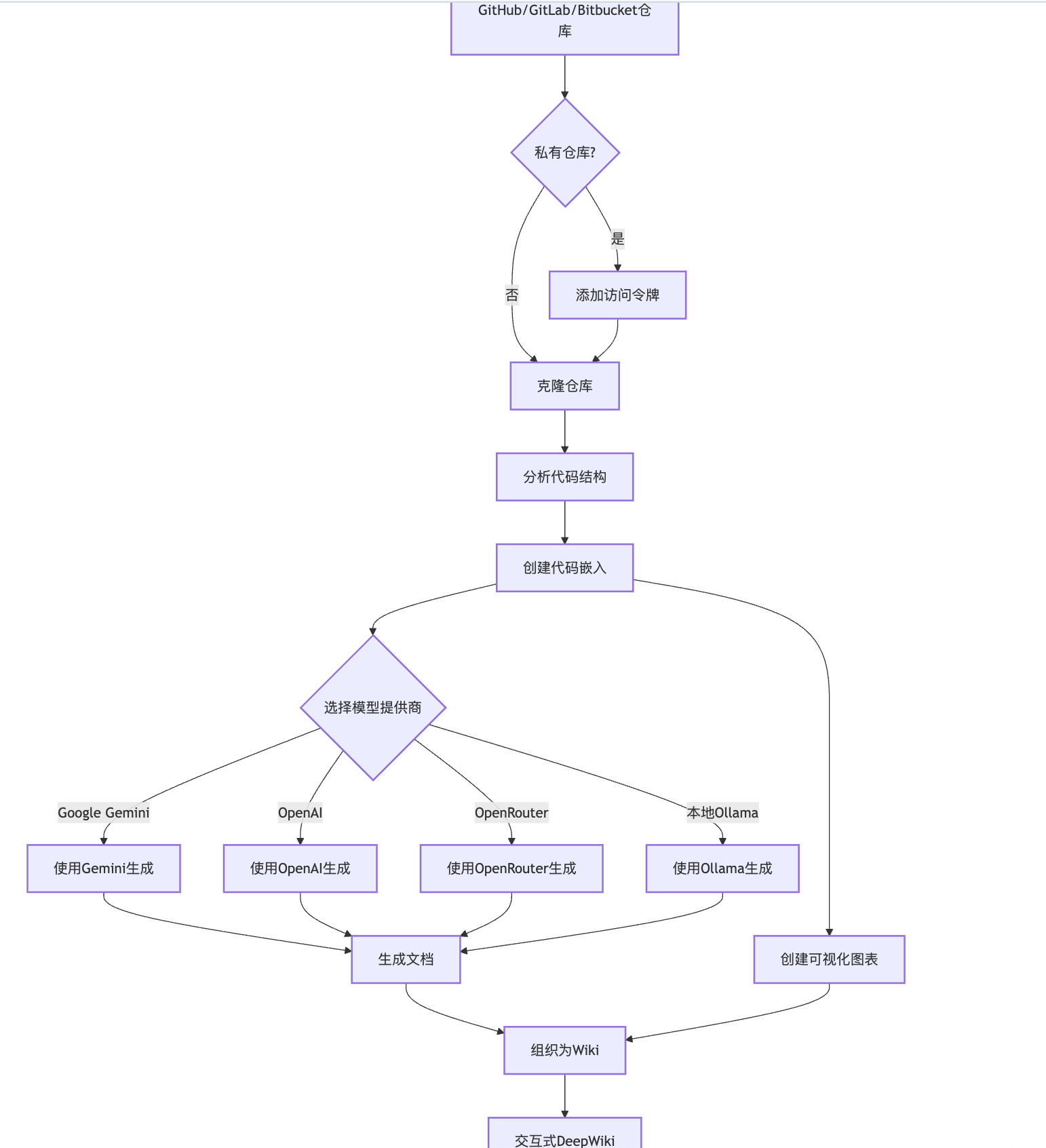
这个流程图略显粗糙,我整理一版更细的的流程如下:
- 获取 repo 信息(前端)
1.1. clone repo,同时在本地生成 RAG。
1.2. 根据目录结构树和 readme 拼接内容传递给 AI 生成 wiki 的目录结构: prompt
1.2.1. 通过【目录结构树和 readme】 先到 RAG 里查询具体的文档,然后再拼接与 system_prompt 拼接成一个完整 prompt 生成目录结构
1.2.2. 如果 repo 过大导致目录树和 readme 的内容超过 token 限制,则不会去 RAG 里查询具体的内容来拼接生成目录结构,只会根据目录树和 readme 来生成,这样的目录结构信息可能会不全。
- 根据目录结构拼接 prompt 生成每个目录的具体内容:prompt(前端)
2.1 根据前端提交的目录 prompt 执行 RAG 检索,找出需要查询的 document,根据 document 里的源码构建最终的发往 LLM 的 prompt(后端)
3. 将文件分组,拼接成 context_text
2.2. 与 system_prompt 拼接成一个完整 prompt(后端)
4. 循环 2, 继续处理前端提交上来的目录结构 prompt。

生成本地本地向量数据库
第一步是 clone 我们指定的 repo,同时会读取该 repo 里的所有内容在本地生成一个向量数据库。
相关的关键代码:

Spitter
在生成向量之前我们还需要构建一个分词器,它用于将我们的文本切分为一个个 chunk,以便:
- 避免超出模型/嵌入接口的长度上限
- 提高检索命中率(更细粒度地召回与问题相关的片段)
- 减少无关上下文的干扰,提升回答质量
在 deepwiki 里的配置如下:
- split_by: “word”(按“词”维度切分)
- chunk_size: 350(单块目标长度,约等于几百个词)
- chunk_overlap: 100(相邻块的重叠长度,保证跨块语义连续)
可能新手对 overlap 的作用不太清楚,它的好处是:
- 代码或文档的关键信息可能跨越边界;设置 overlap 能让相邻块共享一部分上下文,减少“切断语义”的风险。
对他的配置也需要按需使用:
- 过大 overlap 会导致重复计算、存储和费用增加;过小可能丢失跨段语义。
普通场景下 text_splitter 够用,但对于我们这种存代码的场景就需要使用特殊的 Spitter 了;主要问题是它不理解语言结构,容易把函数/类等语义单元切断,导致检索召回片段不完整、上下文丢失。
| Splitter 类型 | 核心思路 | 主要优点 |
|---|---|---|
| AST/语法树型(Tree-sitter、LlamaIndex CodeSplitter) | 按语言语法解析,按文件→模块→类/函数→代码块分层切分 | 边界与语义单元对齐(函数/类/方法);检索更精准;可附带符号名/签名/路径等元数据;减少“切断语义”导致的幻觉 |
| 语言/模式感知启发式(LangChain Recursive + 语言分隔符) | 维护各语言的分隔符(class/def/function/export 等),先递归按分隔符切分,再做 token 约束 | 实现简单、跨语言容易落地;比纯词/字符切分更稳;成本低、工程集成快 |
| 这两者的对比结果还在做测试,但都会比存文本分割好很多;具体对比结果可以参考后续的文章。 |
embedding
这里有一个关键的 embedding 操作,他是将我们的文字、语音、视频等非结构化数据转换为一个向量;类似于下面的代码:
1 | |
而模型返回的数据如下:
1 | |
在 deepwiki 这个项目里,我们没有主动调用这个接口,而是由 AdalFlow 这个库在内部完成的。
也就是这行代码
db.transform(key="split_and_embed")
在 deepwiki 中我们只是简单将向量数据存放在了本地,实际生产使用时还需要将其存放到一个单独的向量数据库。
生成目录
然后就是与 AI 交互了,第一步是生成目录,类似于这样:


系统生成的提示词如下,其实就是把 repo 的目录结构树+readme 文件的内容与 system_prompt 拼接成一个完整的提示词告诉 LLM,让它返回一个项目的目录结构。
主要是以下的一些要求:
- 必须只返回 XML,根节点为
<wiki_structure>,以</wiki_structure>结束 - XML 必须语法有效、严格按指定结构
- 页面数量要求:
- 综合模式(comprehensive):8–12 个页面
- 精简模式(concise):4–6 个页面
- 内容语言由参数指定(英文、中文、日文等)
- 每个页面应聚焦代码库的一个具体方面(架构、特性、部署、前端/后端模块等)
relevant_files必须是仓库中的真实文件路径,用于后续生成具体页面内容
每个目录的具体详情页
目录生成完成之后就需要生成该页面的具体内容了,比如这个页面:
他的提示词如下:
其中的主要约束如下:
相关源文件清单(强制)
- 在最顶部的 中逐条列出所有用于生成内容的源文件,且至少 5 个。
- 每个文件以 Markdown 链接形式出现(已给出可点击的仓库文件 URL)。
- 若输入文件少于 5 个,模型需“补足更多相关文件”。
- Mermaid Diagrams(大量使用,强制规则)
总结就是:结构合理、层次分明,便于理解与导航点击。
总结
以上就是对 deepwiki 项目的分析,作为一个典型的 RAG 应用,掌握它的流程便可以举一反三来实现其他类似的 RAG 应用。
当然其中有许多需要调优的地方,比如模型的选择、Spitter 参数的配置、RAG 召回 top_k 的配置等等。
还要平衡好效果与成本。
#Blog